CONST. OF PAVER BLOCK AT KIRTAN MANDAP SOROUNDING BADA SAHI
OD/361/3447/119337/386591/00069935
Bikashita Gaon Bikashita Odisha
Viksit Gaon Vikshit Odisha (VGVO)
Road
Pavor Block
6818
03-12-2025
Download
dfgdsfdsfs

Kendujhar
Ghatgaon
Bholabeda

Stage wise Geo-tag Photo:

Before
Status Image
  • Latitude: 21.553608
  • Longitude: 85.8262095
  • Date & Time: 05 Apr 2026, 08:50 AM
Transparency Board
Status Image
  • Latitude: 21.5535176
  • Longitude: 85.8262243
  • Date & Time: 05 Apr 2026, 08:52 AM
During
Status Image
  • Latitude: 21.5535252
  • Longitude: 85.826229
  • Date & Time: 05 Apr 2026, 08:53 AM
Completed
Status Image
  • Latitude: 21.5535418
  • Longitude: 85.8262157
  • Date & Time: 05 Apr 2026, 08:55 AM

700000
0
700000
Download

Stage Officer Date Started Date Completed Status
Case Record Opened Khageswar baral (BDO) 08-01-2026 08-01-2026 Approved
Estimate Preparation BHOLANATH MOHANTY (AE / JE) 08-01-2026 30-03-2026 Approved
Technical Sanction Supay Kisku (AEE) 30-03-2026 30-03-2026 Approved
Administrative Approval Khageswar baral (BDO) 30-03-2026 05-04-2026 Approved
Work Order Issued Khageswar baral (BDO) 05-04-2026 05-04-2026 Generated
Execution In Progress SINGHU MURMU (AE / JE) 05-04-2026 05-04-2026 Approved

# Name Action
1 Cover Page View Download
2 Sanction File View Download
3 Ordersheet View Download
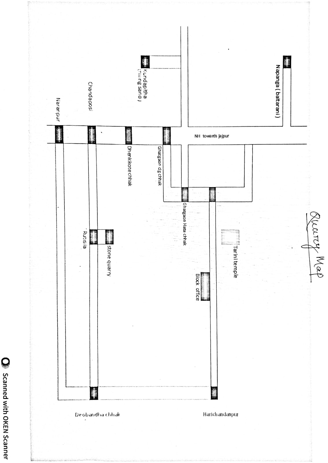
4 Location Map View Download
5 Drawing View Download
6 Work site photo View Download
7 Quarry Document View Download
8 Estimate Cover Page View Download
9 Detail Estimate View Download
10 Abstract Estimate View Download
11 Estimation DPR View Download
12 Lead Statement View Download
13 Analysis View Download
14 Technical Sanction View Download
15 Administrative Approval View Download
16 Work Order View Download